当前位置: 首页 > 政府信息 > 第八篇税制税种 > 第三章财产行为税类 > 第二节城镇土地使用税
  • 第二节城镇土地使用税
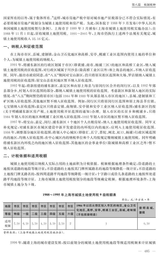
  •